ホロライブでママを務めた絵師…例の話を言及する

1 : 2025/12/10(水) 20:20:08.148 ID:5lX8DD+F0
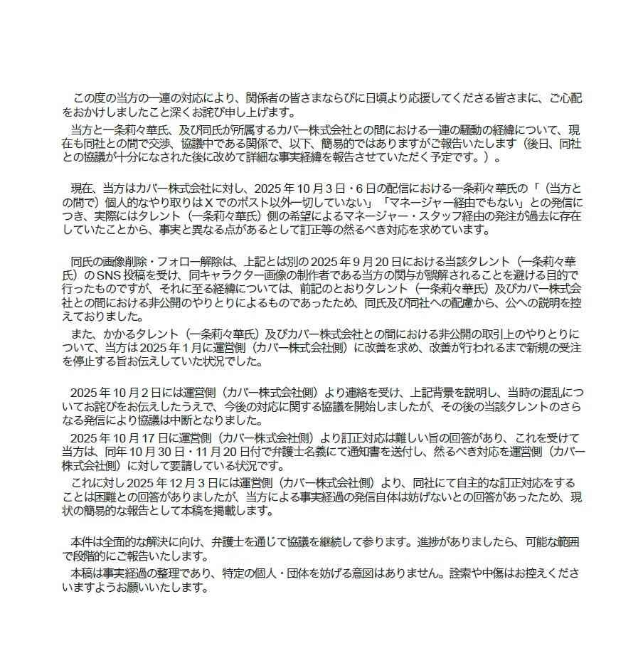
https://x.com/mmnummn/status/1998665146462527980?s=46&t=EHhQytrFkhDevq6G9L-Fbw

レス1番の画像1

つまりなんだ?

2 : 2025/12/10(水) 20:20:59.406 ID:K1LqjWK10
長い3文字
3 : 2025/12/10(水) 20:21:27.384 ID:5lX8DD+F0
>>2


4 : 2025/12/10(水) 20:22:29.291 ID:UjTiwH060
スマホで読みたいからもっと縦長にしてくれ
画面に収めたら字が小さいままだわ
8 : 2025/12/10(水) 20:25:01.830 ID:5lX8DD+F0
>>4
甘えるな
X行きな
5 : 2025/12/10(水) 20:23:21.891 ID:Yvggc6NU0
何言ってるかさっぱりわからん時系列も9月に起きたことなのに1月から?なんのこっちゃ?
9 : 2025/12/10(水) 20:25:20.088 ID:5lX8DD+F0
>>5
分からん
6 : 2025/12/10(水) 20:23:23.120 ID:UjTiwH060
てかいちじょうりりかなんてvtuberいたっけ?
VIPにスレ立たないとか本当にホロライブか?
7 : 2025/12/10(水) 20:24:40.423 ID:5lX8DD+F0
>>6
フォロー解除した時は結構立ってた
11 : 2025/12/10(水) 20:27:52.083 ID:UjTiwH060
もしかして「フォロー解除したこと」でこんなに騒いでんのか
さすがそこはホロライブだな
12 : 2025/12/10(水) 20:29:14.236 ID:5lX8DD+F0
>>11
説明なしで急に関連絵の削除とフォロー解除だな
19 : 2025/12/10(水) 20:40:02.991 ID:BX5344v30
>>12
これ絵師は仕事絵の納品もぶっちしてたの?
もしXに投稿したファンアートとかフォローの範囲なら個人の自由だと思うが
21 : 2025/12/10(水) 20:43:41.572 ID:5lX8DD+F0
>>19
そもそもフォロー解除云々の時は仕事請けてない
一月から新規の仕事は受けてないわけ
13 : 2025/12/10(水) 20:30:38.279 ID:ikqz9pm/0
Vの主張:個人的なやり取りはしてない
絵師の主張:マネージャー経由で仕事の発注したじゃねーか!

仕事の発注は個人的なやり取りでは無いだろ

14 : 2025/12/10(水) 20:31:32.790 ID:UjTiwH060
ホロライブって大局的にはもうそういうこと言ってる場合じゃないのにな
15 : 2025/12/10(水) 20:35:21.932 ID:5lX8DD+F0
1月から改善求めてたのが9月のツイートで我慢ならなくなって直接協議になったけど改善は難しいと突っぱねられる

ツイートの内容から絵師の自分のイメージも悪くなりそうだったからそのことについての話だと思われる

25 : 2025/12/10(水) 20:46:51.211 ID:dQW3pLso0
>>15
時系列みたら最初からカバーと配信者から相手にされてなくてワロタ
どんな改善w要求したんだよな

そもそも絵師が配信内容改善なんてできるわけない

16 : 2025/12/10(水) 20:35:52.725 ID:TqsiBwXR0
要するに絵師とVtuber側のコミュニケーション不足か
個人勢あるあるが企業勢でも起こるとはなぁ
17 : 2025/12/10(水) 20:38:50.473 ID:5lX8DD+F0
>>16
この場合は絵師の要求が過剰にみえる
キャラ変しろってことだからな
18 : 2025/12/10(水) 20:40:01.118 ID:Yvggc6NU0
絵師「VTuber側の配信内容が気に食わない!」
カバー「そんなこと言われても 何をどうしたら気にいるの?配信内容帰ることはできないしどうして欲しいの?」

って感じか
じゃあ親絵師変えるしかねーな

20 : 2025/12/10(水) 20:42:38.643 ID:pWSWDTur0
案の定マリアのVtuberにうずがウキウキで食いついてて草
22 : 2025/12/10(水) 20:45:36.466 ID:5lX8DD+F0
絵師がなにやろうと自由だけどV側もなんでか分からん!って反応してるし話題になっちゃったからね
23 : 2025/12/10(水) 20:45:47.838 ID:g5NOZqDL0
どっちも有名な人なの?
24 : 2025/12/10(水) 20:46:00.615 ID:4k0BUS8j0
りりかの性格が気に食わんって事?
26 : 2025/12/10(水) 20:50:39.622 ID:5lX8DD+F0
>>24
簡単に言うとそうだろうな
27 : 2025/12/10(水) 20:51:04.522 ID:5lX8DD+F0
契約次第だけどカバーの方は新規絵師探してそう
31 : 2025/12/10(水) 20:53:45.077 ID:dQW3pLso0
>>27
探してそうもなにも誕生日グッズも違う人だからもう切られてる
28 : 2025/12/10(水) 20:52:53.966 ID:TqsiBwXR0
このままだとホロライブ初の絵師変えが起こってしまうな
ホロライブは基本的に絵師を変えない方針だから大事になると思う
29 : 2025/12/10(水) 20:52:54.320 ID:dQW3pLso0
と言うか1月に発注停止って言ってるけど
新衣装お披露目が確定してるから既に違う絵師に発注されてて、もうこいつ切られてるんだよな
32 : 2025/12/10(水) 20:54:01.670 ID:5lX8DD+F0
>>29
新規衣装でも顔は変わらないことはまぁあるじゃん
30 : 2025/12/10(水) 20:53:32.655 ID:Yvggc6NU0
カバーだって親絵師が配信内容気に食わないから変えろ!なんて言われた事ねーだろーなー
34 : 2025/12/10(水) 20:54:52.665 ID:dQW3pLso0
>>30
しかも勝手にキレて絶縁してるからな
絵師にそこまで権限ないだろうし
33 : 2025/12/10(水) 20:54:47.286 ID:UjTiwH060
ほんとどうでもいいことでうだうだやってるからホロライブは泥舟なんよな
その空気でまたあっちこっちでうだうだしだす負の連鎖
35 : 2025/12/10(水) 20:56:12.511 ID:dQW3pLso0
>>33
今回の件、ガチガチのホロアンチ動画投稿者すら困惑してるからなw
36 : 2025/12/10(水) 20:57:13.361 ID:5lX8DD+F0
このタイミングならいけるって思ったんだろうけどあまりにも無茶苦茶でアンチが擁護するレベル
38 : 2025/12/10(水) 20:59:54.995 ID:dQW3pLso0
>>36
この人の性格なら勝てるとわかったなら、もっと具体的に言って叩いてると思われ

長文ですらぼかしまくってるので、改善とかいうけど肝心な何を改善して欲しいか書いてない時点でアレなんだ

37 : 2025/12/10(水) 20:57:41.803 ID:K73T6wsa0
りりかが何かやらかしたわけでもないのか

コメント

タイトルとURLをコピーしました